About me
  • Work projects
  • Capital One
  • &WoodWorks
  • Conceptual projects
  • Buddy
  • OOWL
  • WOW
About me
  • Work projects
  • Capital One
  • &WoodWorks
  • Conceptual projects
  • Buddy
  • OOWL
  • WOW

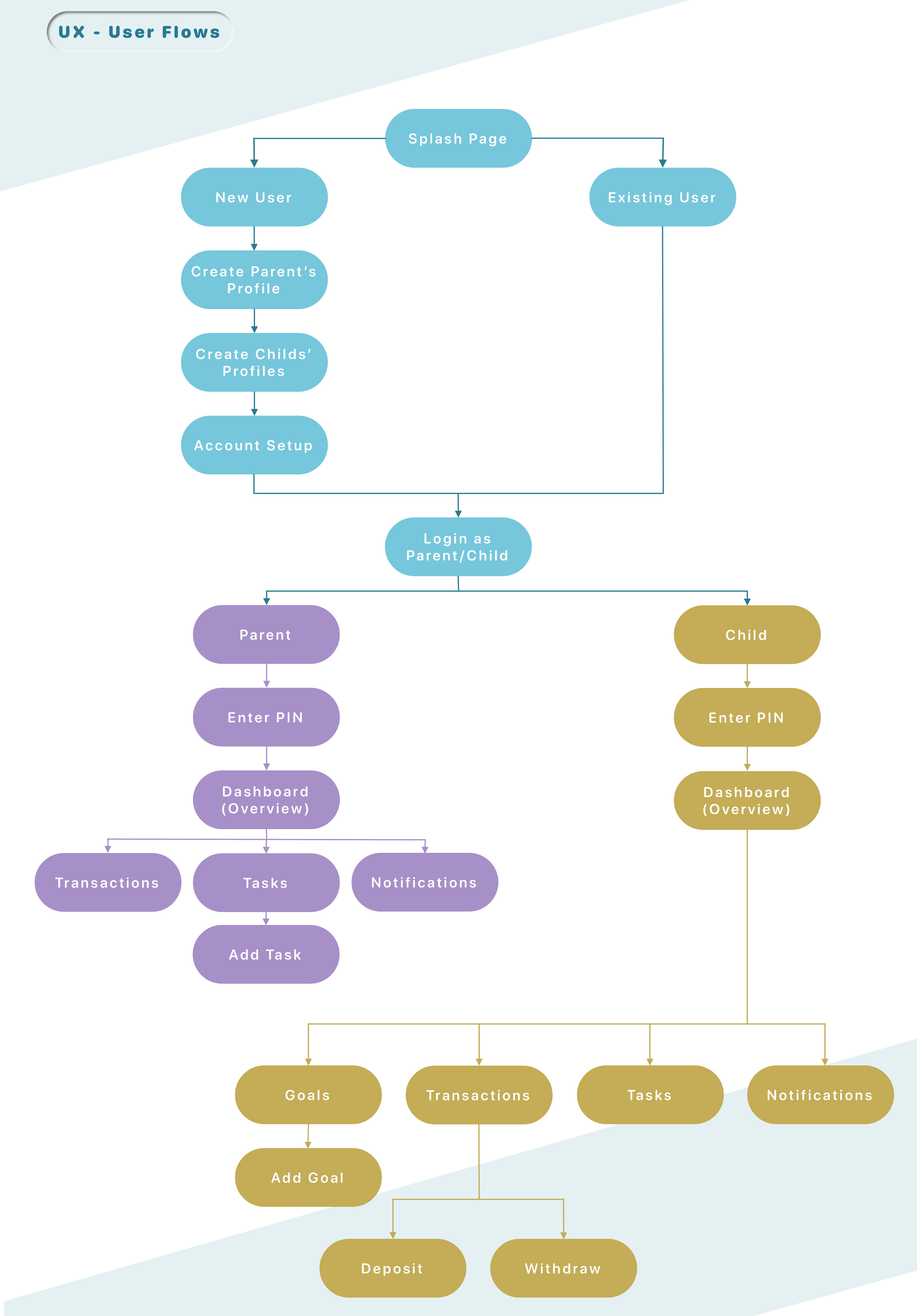
OOWL

An Educational Money Management App

You may also like

2021
Buddy
2021
WOW
↑Back to Top